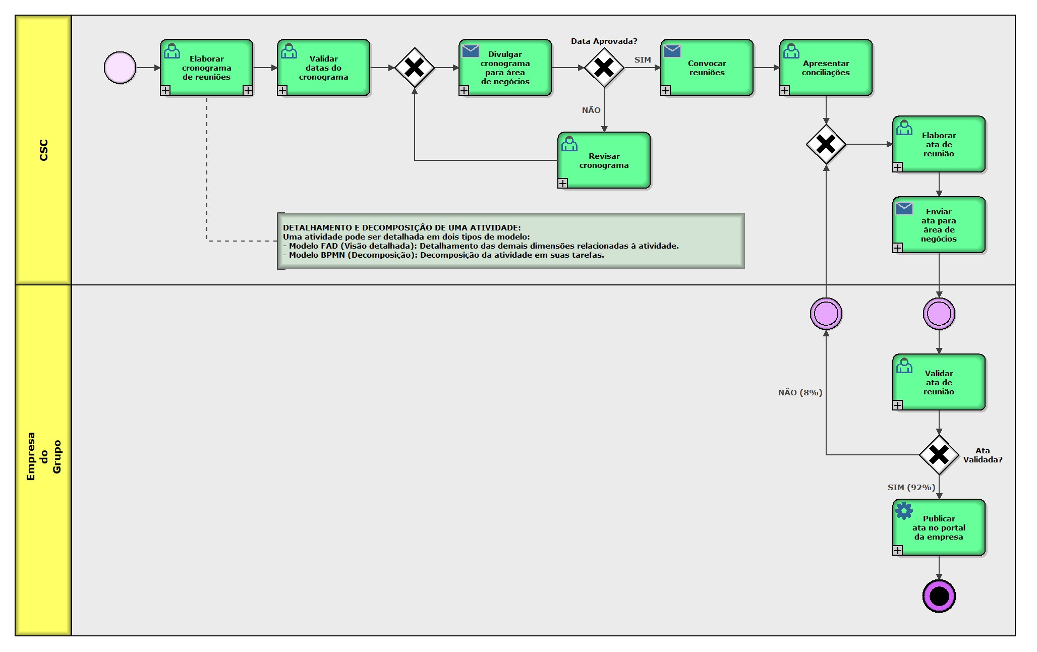
Reuniões periódicas com área de negócios